Certain diagram types like organizational charts or mind maps are built so that shapes are automatically connected to each other at regular intervals using a special line we call an Automatic Connector.
This allows you to move or delete shapes without breaking the connection between shapes. After you move or delete a shape, the chart will heal itself and rearrange the remaining shapes automatically.
If you need to adjust this automatic spacing to create less or more space between shapes there are controls to help you.
When you select a shape, you'll see green arrow icons in the upper left corner. One will have an up and down arrow and the other left and right arrow. Click on either icon and without letting go of your mouse drag them up or down or left or right to adjust the spacing of that particular branch relative to the other branches either above or to the side of the selected shape.

This works for organizational charts, mind maps, and cause and effect diagrams.
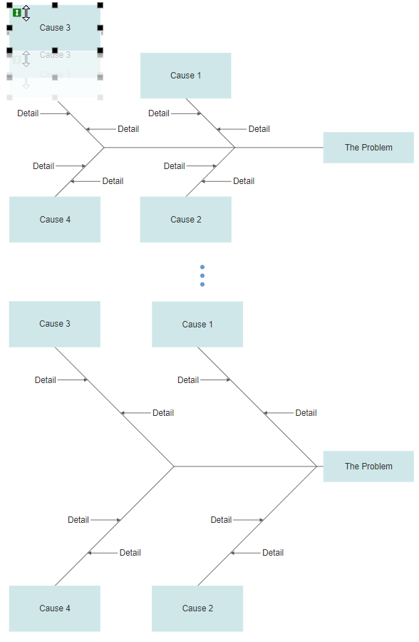
Cause and Effect Spacing
You can also adjust the vertical spacing of the branches from the main fishbone spine on cause and effect diagrams.
Click on one of the boxes representing a cause so you can see the green up and down arrow icon. Click and drag the box to the desired height of the branch. All branches in the cause and effect diagram will adjust accordingly.